The Oklahoma County District Attorney’s Office comprises the 7th Judicial District of Oklahoma and is the largest District Attorney office in the state. Prosecutors, also known as Assistant District Attorneys (ADA) represent the state of Oklahoma in misdemeanor and felony cases filed in Oklahoma County.
Located in the State's geographic center, Oklahoma County has a population of more than 650,000 in an area of 720 square miles. There are 25 different law enforcement agencies located in Oklahoma County. Those agencies investigate crimes that occur in their jurisdiction and then refer charges to the DA’s Office for prosecution.
The primary mission of the District Attorney’s Office is to protect the citizens of Oklahoma County, to purse justice on behalf of the community and victims of crime, to uphold the law, and to maintain the trust of the people we serve. This office does this by holding those persons who commit crime accountable for their actions; to provide opportunities and resources to justice involved persons - in the throes of addiction and mental health crisis - through the county’s various diversion programs; and to protect the rights of crime victims. We seek to accomplish this mission with professionalism, integrity, and fairness for everyone involved.
OBJECTIVITY We will evaluate each case on the merits, without favoritism and free from bias.
COMPASSION We will work with a servant heart and with empathy for those impacted by crime, and will demonstrate mercy when appropriate.
DEDICATION We pledge to give each case our full commitment and pursue the best outcome possible based on the facts and evidence.
ACCOUNTABILITY We represent the people and with that commit to earning the public’s trust through honesty and transparency.
Each year the Oklahoma County business community loses millions of dollars because of people who write bogus checks. To assist retailers with obtaining restitution for false and/or bogus checks, the Bogus Check Restitution Program was established in 1983 (O.S. § 111 et. seq.). The program is free for merchants and provides an opportunity for the DA’s Office to enter into a restitution agreement with the check writer and defer prosecution. However, if a check writer fails to comply with the agreement, criminal charge(s) may be filed.
The Civil Division represents Oklahoma County elected officials which includes the three County Commissioners, County Assessor, County Clerk, Court Clerk, Sheriff and Treasurer. The Assistant District Attorney’s in the Civil Division also represent other county offices, boards and divisions and through a contract, represent the Jail Trust.
Representation includes providing legal advice and formal legal opinions, reviewing county contracts, real estate transactions, responding to subpoenas, and providing representation in civil lawsuits in both state and federal court.
The Civil Divisions represents the State as a party in expungements and civil asset forfeitures.
For those who don't spend much time in a courtroom, the procedures during a criminal case can be confusing. The following summary explains the various elements of a trial, as well as general guidelines for conducting yourself in court.
OPENING STATEMENT
The State's Attorney (also known as an Assistant District Attorney) will make an opening statement to start the trial. The opening statement will explain the charge and the case against the defendant. The lawyer for the defendant (or accused) may either give an opening statement after the Assistant District Attorney (ADA) or reserve it until the state rests its case against the accused.
EVIDENCE
After the opening statements, the state will call witnesses, each of whom will take an oath and give testimony. During the examination (or questioning of witnesses), exhibits (such as photographs) may be offered as evidence in the trial. If the Judge rules the exhibits are to be received into evidence, jurors may examine them and they will be take into the jury room during deliberation. Under certain circumstances, jurors may, under court supervision, leave the courtroom to look at a particular site or object.
DIRECT EXAMINATION
When examining a witness, the State asks the questions first, and this is called direct examination.
CROSS EXAMINATION
The defendant's lawyer then cross-examines the witness. Generally, cross-examination is limited to questions concerning topics brought up in direct examination.
REDIRECT
After cross examination, the State may again question the witness. This is called redirect and may be followed by re-cross examination. This process of examining and cross-examining witnesses and receiving exhibits continues until the State's evidence is before the jury. At this time in the trial, the ADA will announce, "the state rests."
DEFENDANT'S EVIDENCE
After the state has rested, the defense calls witnesses to defend against the claim of the state. The defendant's lawyer examines the witnesses first, followed by the State who cross-examines the defense witness. The defense's case continues in essentially the same manner as the State until the defendant's lawyer announces to the court, "the defense rests."
REBUTTAL EVIDENCE
The State may call witnesses to respond to testimony given in the defendant's case. This is called rebuttal.
PREPARATION OF INSTRUCTIONS
After both parties have rested their case, there is usually a recess while the Judge, with assistance of the lawyers involved, prepares instructions for the jury. These instructions tell the jury what the law is concerning this particular case. The jury is responsible for determining the facts of the case. The Court is responsible for determining the law.
CLOSING ARGUMENTS
The State and defense attorney's then give their closing arguments to the jury. In this argument, lawyers review the testimony and usually provide the jury each side's respective theories of the case. The State begins the closing argument, followed by the defense lawyer. The State can then offer a second closing to conclude the trial.
DELIBERATION
Court bailiffs are sworn to take charge of the jury which withdraws to a private area to decide the case. Jurors take with them their recollection of the testimony of the witnesses, the exhibits introduced at the trial and a copy of the court's instructions. The jury returns to the courtroom after reaching a unanimous verdict.
DECISION
In a criminal case, the Judge will ask the jury if a verdict has been reached. The foreperson will have completed and signed a written form stating the verdict, unless agreement was not reached. The foreperson will pass their finding to the bailiff who will give the information to the Judge. The Judge will then state out loud was found guilty, or not guilty, of the charge(s) against them, or that the jury cannot agree on a verdict.
Either side may then request that the jury be polled. This means that each juror must state out loud whether they voted for or against the majority decision. Hearing the announcement of the verdict is the end of the trial and can be very emotional for a victim's family. The ADA and the Advocate assigned to the case can talk with the family in the Victim Witness Center after the trial.
The standard of proof in a criminal case is "beyond a reasonable doubt," the highest burden of proof required in any trial proceeding. If any doubt based on reason exists as to any element of the offense as charged, the verdict of the Judge or Jury must be "not guilty." Evidence must establish the facts so clearly, positively and explicitly that there can be no reasonable doubt that the case was proven.
SENTENCING TRIAL OR HEARING
If the defendant is convicted in the criminal trial, the case will proceed to sentencing. Sentencing will be scheduled for a later date. In Oklahoma, the Judge makes formal sentencing decisions based in part on what the sentence recommended by the jury, and after reviewing a Pre-sentence Investigation (PSI) report prepared by a probation officer.
In all death penalty cases, a jury must decide unanimously that the appropriate sentence is death. If they do not, or if they cannot reach a decision, no sentence of death may be imposed.
Survivors have the right to make a statement at formal sentencing regarding the impact the crime had on them, emotionally and financially. The Advocate assigned to the victim's family can help provide guidance on preparing a victim impact statement.
VICTIM TESTIMONY AT JURY TRIAL
Victim impact statements to be heard by the jury at trial should be submitted to the prosecutor at least 30 days before trial begins unless you only wish to speak at sentencing. The victim impact statement will be reviewed by the Judge for the sentencing. Be aware that the defense attorney will also read the statement.
The victim impact statement should not repeat evidence already presented, but should simply describe the impact the crime has had on the victim's family.
Evidence and procedures are different during sentencing than during the trial. Defense witnesses may give subjective testimony about the defendant and why they feel the defendant should receive a particular sentence. State witnesses can also give such testimony from their perspective.
Since the impact statement is given to convey the effect of the crime on the victim's family, it is not expected that the testimony be given free of emotion.
The Domestic Violence Team charges and prosecutes felony domestic violence cases in which the victim and the defendant have some type of intimate relationship either in the past or the present. Intimate Partner Violence (IPV) is a growing and very serious problem in Oklahoma and Oklahoma County. Oklahoma County had the most domestic violence-related deaths in 2021 with 37, that's 27% of the domestic violence deaths in the state. Other domestic violence cases involve individuals who are family or household members as well as individuals in a dating relationship.
The Diversion Team works through the judicial system and with community partners to provide an alternative to prosecution for qualified defendants. If a defendant fulfills the terms and conditions of the diversion agreement, the DA's Office will often dismiss the charges.
There are a total of nine diversion court programs in Oklahoma County: Veterans Treatment Court, Drug Court, ReMerge Court, DREAMS Court (Diversion, Recovery, Engagement and Mental Support) formerly known as Mental Health Court, DUI Court, Community Sentencing, Veterans Diversion, Misdemeanor Diversion and CO-OP (Court Ordered Out Patient).
*Participants in the programs below are high risk and high need. These courts offer the highest judicial supervision and accountability.
Drug Court is a court-supervised, comprehensive treatment program for non-violent defendants with alcohol and/or drug addiction.
State statute defines the duties of the District Attorney as:
Appear in all trial courts and prosecute all actions for crimes committed in Oklahoma County
Prosecute or defend in all courts, state and federal, all civil actions or proceedings in which Oklahoma County is interested, or a party unless representation for the county is provided
Assist the grand jury if required
Give opinion and advice to the Board of County Commissioners and other civil officers and boards, upon all matters in which Oklahoma County is interested, or relating to the duties of such boards or officers in which the state or county may have an interest
19 O.S. 215.4 & 215.
General Felony is the largest team in the Oklahoma County District Attorney's Office. Oklahoma Statute classifies any crime that is punishable by death or imprisonment as a felony. The General Felony Team prosecutes felonies that include but is not limited to homicide, arson, animal cruelty, burglary, trafficking or distribution, and others.
The Homicide Team is dedicated to the prosecution of the most heinous and violent murders in Oklahoma County. These cases can include multiple victims or be especially violent. This team is assigned all cases so horrific that the state is pursuing the death penalty in the case.
The District Attorney Office Investigators are CLEET certified law enforcement officers with the full powers of law enforcement officers. State statute (§19-215.35A) gives DA Office Investigators statewide jurisdiction. Investigators assist in the investigation of criminal activity and the preparation of civil litigation within the district.
The Court Clerk prepares and issues about 1,800 jury summons each month except July and August when no jury trials are held. Names are selected at random from the list of licensed drivers or persons holding a current state identification document.
Security
Security measures are in effect in the Oklahoma County Courthouse. Every effort will be made to expedite jurors’ passage through security. You can help by not carrying certain items to the courthouse. Prohibited items include weapons of any kind; knives of any size; chemical sprays; laser pointers; firearms and ammunition. Security Personnel may also prohibit possession of any other items or materials deemed dangerous or otherwise inappropriate. The Jury Assembly Room opens at 7:30 A.M.
Being Excused from Service
In the event you believe you have compelling reasons that justify your being excused from jury duty, you shall appear at the County Office Annex Building, at 3 p.m. on the Friday immediately before the Monday on which your jury duty is scheduled to begin. At that time, the Chief Judge will hear your reasons and decide if you will be excused. Bring any papers supporting your excuse with you. Requests for excuse will not be considered at any other time. However, if you are 70 years of age or more and wish to be excused from jury service, you may be excused, by state law, by telephoning the Jury Clerk at 405-713-1102, prior to the reporting time to assert your exemption.
Appropriate Court attire is required.
Jurors should dress comfortably and in good taste, keeping in mind the dignity of the courtroom and the seriousness of the matters to be decided. Shorts, tank tops or thong sandals are not permitted. The normal period of jury service is usually 2 to 3 days, but may last longer. Plan to be there at least Monday and Tuesday.
Parking
Parking is available at the parking facilities listed on the Parking page. Note: If you are serving on a Jury, please do not park at the meters, as you will not be available to put money in them throughout the day.
Map and directions to jury duty location
The Juvenile Divisions prosecutes crimes committed by minors under the age of 18. There are three ways a minor can be charged in Oklahoma: as a juvenile, youthful offender or adult. This division is also charged with prosecution of child welfare cases where the parent and/or guardian fail to protect the health, safety, or welfare of a child in their care. Parents in these cases are given the opportunity to correct inappropriate or dangerous behaviors through a reunification plan. Should a parent or parents fail this plan, the prosecutors will move to terminate parental rights.
Vicki Zemp Behenna was elected Oklahoma County District Attorney in November 2022 and sworn into office in January 2023. She is the first woman to serve as Oklahoma County District Attorney.
Vicki Zemp Behenna, is a former Assistant United States Attorney for the Western District of Oklahoma. During her tenure as an Assistant United States Attorney, she tried numerous fraud cases including bank, wire, mail, corporate and healthcare and was responsible for the prosecution of complex public corruption cases. Behenna’s background and extensive investigative experience with complex investigations resulted in the conviction of many high-profile defendants.
Among her noteworthy prosecutions, Behenna was selected to participate in the Oklahoma City bombing case against Timothy McVeigh as a special attorney to then U.S. Attorney General Janet Reno. Upon completion of the case, Behenna was selected by U.S. Attorney Pat Ryan to serve as senior litigation counsel for the Western District of Oklahoma. Behenna has tried numerous bank fraud cases including a case against State Senator Paul Taliaferro and Dale Mitchell. She was involved in the investigation and prosecution of two high profile public corruption cases involving the Oklahoma State Treasurer’s office and the Senate Pro Tempe. She also was involved in an off-label marketing case that resulted in a criminal conviction of Wyeth Pharmaceuticals and a settlement to the government in the amount of $491 million.
Behenna left the U.S. Attorney’s Office after 25 years and entered private practice representing clients charged with a variety of state and federal crimes. Immediately upon leaving the U.S. Attorney’s Office, Behenna joined Crowe & Dunlevy as an advisory director and then opened her own firm of Behenna, Goerke, Krahl & Meyer. She also served as Executive Director of the Oklahoma Innocence Project at the Oklahoma City University School of Law.
Behenna has received several accolades during her 25 year career including the Trial Advocacy Award given by the Association of Government Lawyers in Capital Litigation, Distinguished Service Award from by U.S. Attorney General Janet Reno, Integrity Award presented by the Department of Health and Human Services Office of Inspector General, was recognized by the Western District of Oklahoma as an Outstanding Assistant U.S. Attorney in 2012, and was awarded Distinguished Law Alumna by Oklahoma City University School of Law in 2013.
Behenna is an active speaker and a member of the Oklahoma Bar Association, Federal Bar Association, American Bar Association, Oklahoma Association of Women Lawyers and William J. Holloway, Jr. American Inn of Court. She serves as an adjunct professor at Oklahoma City University School of Law instructing the trial practice and evidence course.
Behenna received her Juris Doctor from the Oklahoma City University School of Law and her bachelor of arts in journalism from the University of Oklahoma.
Misdemeanors are defined in state statute as non-felony crimes that are punishable by imprisonment in the county jail for not more than one year or by a fine not exceeding $1,000. Lawyers in this division are tasked with prosecution of vehicular homicides, traffic violations investigated by the highway patrol and the county sheriff, felony and misdemeanor revocations, citations issued Department of Wildlife Conservation and matters involving truancy.
The Oklahoma court system is made up of the Supreme Court, the Court of Criminal Appeals, the Court of Civil Appeals, 77 district courts and courts of limited jurisdiction. Courts of limited jurisdiction are limited to very specific cases, like municipal courts (where you go for city citations and traffic tickets).
District courts – also called courts of general jurisdiction – hear the majority of cases, both civil (like divorces and lawsuits) and criminal. If a criminal case is appealed and the appeal is heard, it goes to the Court of Criminal Appeals.
The 7th Judicial District encompasses all of Oklahoma County.
The Special Victims Unit (SVU) prosecutes sexual assault cases, as well as crimes perpetrated against children and other vulnerable victims. Cases can include, but are not limited to rape, homicide, internet crimes against children, sexual abuse, neglect and child abuse.
A subpoena is a formal document that orders the named person to appear in court at a specified date and time. If you receive a subpoena from the District Attorney’s Office please contact the number listed on your subpoena to confirm your appearance. If you have questions related to the subpoena or you have been subpoenaed by the defense, please call the DA's Office. If your telephone number(s) or physical address have changed, please notify the DA's office as soon as possible so that your information can be updated and we can notify you of any schedule changes.
Going to the Courthouse
A subpoena is an order from the court to appear for a proceeding. If you receive a subpoena, be prepared to be at the courthouse for several hours at a minimum, to all day. You cannot be released from your appearance in court until the Judge releases you. Please bring your subpoena with you to court.
Courthouse Security
The Oklahoma County Sheriff's Office provides courthouse security. Please be prepared to have your bags scanned and to walk through a metal detector. The following items are prohibited in the courthouse: weapons of any kind; knives of any size; chemical sprays; laser pointers; firearms and ammunition. Deputies may also prohibit possession of any other items or materials they deem dangerous or otherwise inappropriate.
There are multiple parking garages near the courthouse, some of which require cash. There is an ATM located in the lobby of the Metro Parking Garage located at 321 Robert S. Kerr Avenue. For additional parking information, please visit our Parking page.
*Note: The DA's Office cannot pay for or reimburse you to park. Additionally, we cannot get a parking ticket dismissed. There is street parking that is metered. Be advised that even if you plug the meter, you can be ticketed for parking on the street all day.
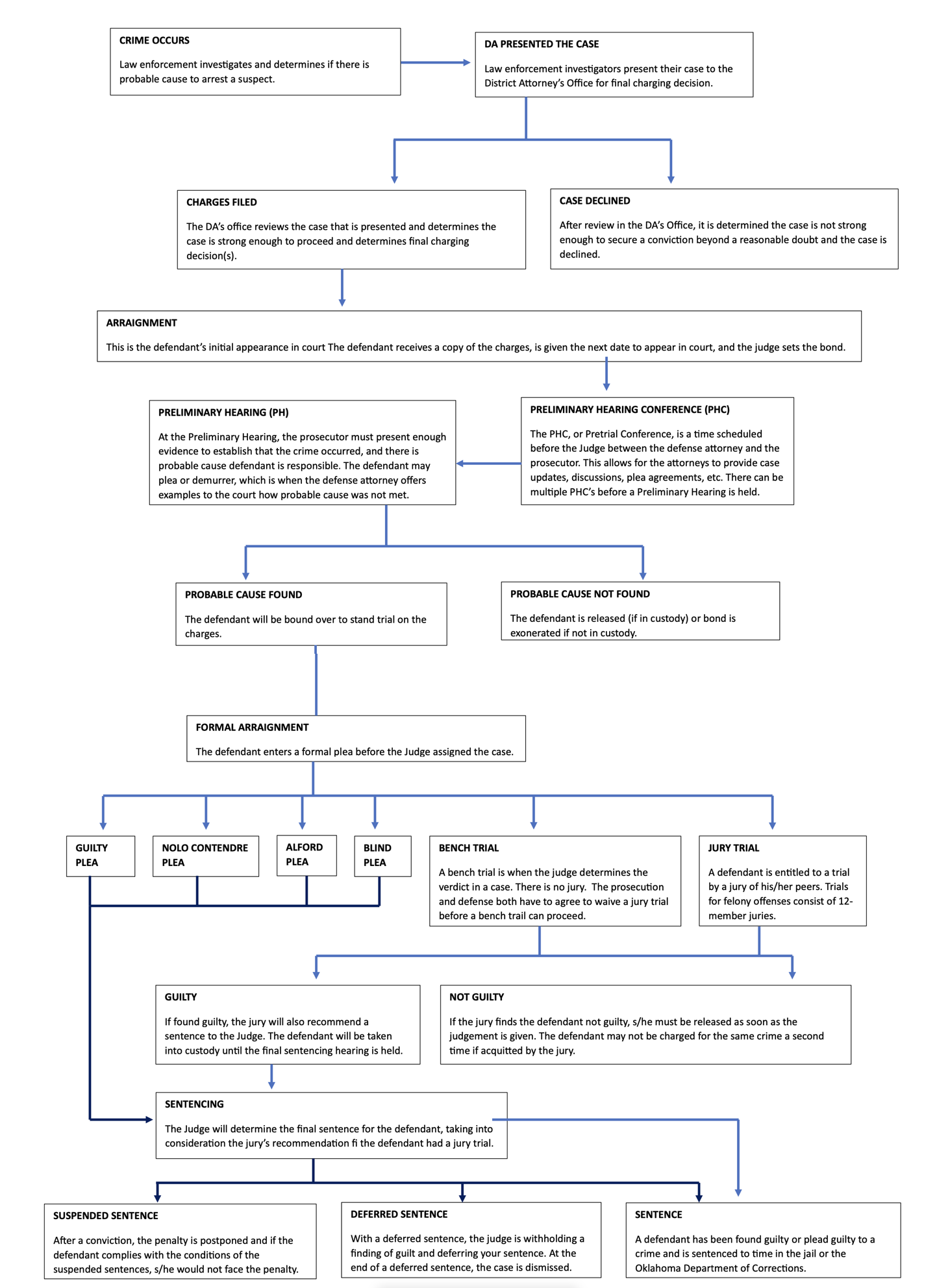
Nolo Contendere The defendant does not accept or deny responsibility for the charges but waives the right to a trail and agrees to accept the penalty. Blind Plea The defendant pleads guilty to the Judge, without accepting the sentencing requirements offered by the DA's office, and the judge sentences the defendant based on what they believe is best. Alford Plea The defendant enters a plea to the DA's recommendation as if guilty, but the defendant maintains their innocence. Guilty The defendant pleads guilty to the charges and accepts the DA's sentencing recommendation.
The Victim | Witness Center supports crime victims and their families by providing information, connection to local services, and direct assistance throughout the criminal process. The DA's Office is committed to ensuring victims know their rights, have access to resources and are treated with the utmost respect.
Visit our Victim Witness Center page for more information and resources.
The Oklahoma County District Attorney’s Office established a Violent Crime Unit, with two Assistant District Attorneys (ADAs) assigned to focus specifically on prosecuting gun and gang-related cases. This unit was created in response to troubling trends in violent crime, particularly gun violence.
For payment services, visit GovPayNet.
211 N. Robinson, #N700 Oklahoma City, OK 73102
Hours
Follow
ALL DEFENDANTS ACCUSED OF A CRIME ARE INNOCENT UNTIL PROVEN GUILTY IN A COURT OF LAW.
Address: Yanta District, XianShi, Shaanxi, China
Tel: (+086)-2566-8799
Email: sample@gmail.com
Hours: 8:00am-5:30pm (Mon-Fri)
Address: Oklahoma City, OK
Tel: 405-270-0082
Email: sheena.youngers@oklahomacounty.org
Hours: 7 am - 4 pm (M-F)